返回顶部
扫一扫
联系电话
免费咨询热线:0535-2119915
丨
网站地图
丨
联系我们
网站首页
我们的服务
按参数
按行业
按服务
服务流程
资源中心
测试申请表
技术资料
新闻资讯
公司资讯
行业资讯
走进同济
同济印象
品牌文化
战略规划
办公环境
资质荣誉
仪器设备
服务合作
联系我们
新闻资讯
公司资讯
行业资讯
首页
新闻资讯
公司资讯
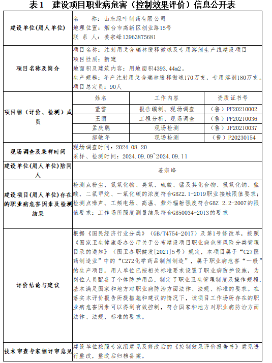
山东绿叶制药有限公司注射用戈舍瑞林缓释微球及专用溶剂生产线建设项目职业病危害(控制效果评价)信息公开表
2024-12-31
点击量:83
推荐新闻
烟台雷彩工具制造有限公司2025年度职业病危害现状评价
2025-08-31
烟台锡晟电磁线有限公司2025年度职业病危害现状评价、国...
2025-06-30
烟台蓬港金业有限公司 车间设备更新安全改造项目职业病危害...
2025-04-30
上一篇:
烟台日新工业有限公司职业病危害(现状评价)信息公开表
下一篇:
毕昇材料科技(烟台)有限公司年产600吨生物酶法制备环糊精项目职业病危害(预评价)信息公开表
返回列表