返回顶部
扫一扫
联系电话
免费咨询热线:0535-2119915
丨
网站地图
丨
联系我们
网站首页
我们的服务
按参数
按行业
按服务
服务流程
资源中心
测试申请表
技术资料
新闻资讯
公司资讯
行业资讯
走进同济
同济印象
品牌文化
战略规划
办公环境
资质荣誉
仪器设备
服务合作
联系我们
新闻资讯
公司资讯
行业资讯
首页
新闻资讯
公司资讯
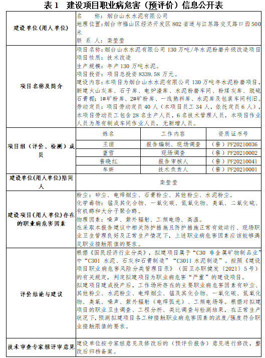
烟台山水水泥有限公司130万吨/年水泥粉磨升级改造项目职业病危害(预评价)
2024-08-30
点击量:30
推荐新闻
烟台雷彩工具制造有限公司2025年度职业病危害现状评价
2025-08-31
烟台锡晟电磁线有限公司2025年度职业病危害现状评价、国...
2025-06-30
烟台蓬港金业有限公司 车间设备更新安全改造项目职业病危害...
2025-04-30
上一篇:
易特斯(烟台)精密纺织器械有限公司职业病危害(现状评价)信息公开表
下一篇:
烟台日新工业有限公司职业病危害(现状评价)信息公开表
返回列表